James T . Rutka教授曾任世界神经外科学院院长,目前是世界神外知名杂志《Journal of Neurosurgery》主编 ,30多年来深耕儿童神外研究,带领团队不断突破,从脑瘤分子分型、精准治疗、新药治疗、微创治疗,为全球神经外科疑难病患儿带来希望,他发表了研究《A kinome drug screen identifies multi-TKI synergies and ERBB2 signaling as a therapeutic vulnerability in MYC/TYR subgroup atypical teratoid rhabdoid tumors》(激酶组药物筛选揭示多靶点酪氨酸激酶抑制剂协同作用及 ERBB2 信号靶向治疗 MYC/TYR 亚组非典型畸胎样/横纹肌样瘤的新策略),以下是研究简述。

01、研究背景
非典型畸胎样/横纹肌样瘤(ATRT)是一种罕见且预后极差的儿童恶性脑肿瘤。最新研究已将其分为 3 个分子亚组,各亚组疾病模式与信号特征迥异,但针对各亚组的治疗策略仍未阐明。
02、研究亮点
(1)首次阐明 MYC/TYR ATRT 的有效联合治疗方案。
(2)在前临床模型中证实阿法替尼靶向 ERBB2 可显著延长生存期。
03、研究意义
通过评估含临床级激酶抑制剂的定制库,我们明确了 ATRT 各亚组的信号依赖。发现 MYC/TYR ATRT 的联合治疗靶点,并揭示其依赖 ERBB2 表达及新型表观遗传调控机制。最后,在前临床小鼠模型中证实阿法替尼靶向 ERBB2 可延长生存。综上,本研究揭示了 ATRT 亚组的关键可靶向信号依赖,并为临床应用提供了直接可行的抑制剂依据。
04、研究方法
我们利用 465 种激酶抑制剂对按分子亚组分型的 ATRT 细胞系进行功能筛选,并结合多组学分析探讨抑制剂效应的分子机制。05、研究结果
ATRT 细胞系普遍对 PI3K/MAPK 通路抑制剂、CDK、AURKA/B 及 PLK1 抑制剂敏感。我们鉴定出两类主要靶向受体酪氨酸激酶(PDGFR 与 EGFR/ERBB2)的多靶点酪氨酸激酶抑制剂,在 MYC/TYR 亚组中活性显著。PDGFRB 抑制剂达沙替尼(Dasatinib)与广谱 PI3K/MAPK 通路抑制剂(雷帕霉素、曲美替尼)联用时,对 MYC/TYR ATRT 细胞生长产生协同抑制。MYC/TYR ATRT 细胞对多种 ERBB2 信号抑制剂亦高度敏感。转录组、H3K27Ac ChIP-seq、ATAC-seq 及 HiChIP 分析显示,原发 MYC/TYR ATRT 中 ERBB2 表达与差异甲基化及 DNA 环介导的特异性增强子激活相关。值得注意的是,脑渗透性 EGFR/ERBB2 抑制剂阿法替尼(Afatinib)在体内外均显著抑制 MYC/TYR ATRT 细胞生长并延长动物生存期。


图 1 各亚组特异及广谱激酶抑制剂反应
(A) 药物筛选工作流程示意图
(B) 细胞系与肿瘤组之间全转录组组间相关性的热图。正 z 分数相关系数表示相似度更高。
(C) 对 6 株 ATRT 细胞系(CHLA-02、CHLA-04、CHLA-05、BT-12、CHLA-06 和 BT-16)实验测得的药物 EC50 值进行无监督皮尔森相关层次聚类的热图。
(D) 火山图展示 SHH ATRT 细胞系(CHLA-02、CHLA-04、CHLA-05)与 MYC/TYR 细胞系(CHLA-06、BT-12、BT-16)之间 EC50 差异的 Welch T 检验;垂直虚线表示 1 μM 差异阈值,水平虚线表示 P<0.05 阈值。
(E) 在各亚组细胞系间 EC50 均值差异显著的激酶抑制剂列表。
(F) 跨全部 6 株细胞系平均 EC50 值由低到高排序的 30 种广谱激酶抑制剂列表,按共同靶点类别排列。

图 2. 达沙替尼诱导细胞周期阻滞,并与 MTOR 及 MAPK 信号通路抑制剂产生协同作用。
(A) BT-16 细胞系经 200 nM 达沙替尼(D)处理 24 h 及 72 h 后的细胞周期分析,与 DMSO 溶剂对照(V)比较。
(B) 经 200 nM 达沙替尼(D)处理 24 h 及 72 h 后的 Caspase 3/7 活性,相对于 0.1% DMSO(V)测定。
(C) qRT-PCR 检测 200 nM 达沙替尼(D)处理 24 h 后 P53、CDKN1A 和 CDKN2A mRNA 的相对表达变化(P<0.001),以 DMSO(V)为对照。
(D) Western blot 检测 BT-16 细胞经 100 nM 达沙替尼处理 24 h 及 72 h 后 P-AKT(Thr308)、AKT、P-ERK1/2(Thr202/Tyr204) 和 ERK1/2 的表达,与 DMSO(V)对照比较。
(E) 达沙替尼与雷帕霉素的剂量矩阵联合作用的 BRAID 协同分析。
(F) 达沙替尼与曲美替尼的剂量矩阵联合作用的 BRAID 协同分析。

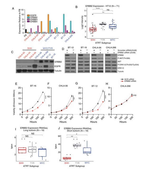
图 3 ERBB2 在 MYC/TYR 型 ATRT 中表达上调,仅在该亚型细胞系表达,且为细胞存活所必需。
(A) 以人胎脑额叶(FB-FL)为参照,qRT-PCR 检测 ATRT 细胞系 ErbB 家族成员的表达水平。
(B) HT12 基因表达芯片检测 60 例原发 ATRT 中 ERBB2 的亚组特异性表达。
(C) Western blot 检测 ATRT 细胞系 ERBB2 与 EGFR 表达;*SHH 型 ATRT 细胞系(CHLA-02、CHLA-04、CHLA-05)中 ERBB2 蛋白不可检出。
(D) ATRT 细胞系经 siRNA 敲低 ERBB2 96 h 后,Western blot 检测 ERBB2、P-AKT(Thr308)、AKT、P-ERK1/2(Thr202/Tyr204)、ERK1/2 及微管蛋白。
(E–H) ERBB2 siRNA 与 Scramble 对照(Scr)处理 MYC/TYR 型细胞系后增殖曲线(Alamar Blue 法):(E)BT-16.(F)CHLA-06.(G)BT-12.(H)CHLA-266.
(I–J) 19 例 ATRT 亚组(RNA-Seq)中 ERBB2 长转录本(NM_001005862)(I)与短转录本(NM_004448)(J)的表达。

图 4 ERBB2 短转录本相关增强子元件在 MYC/TYR ATRT 中呈现差异性甲基化与染色质构象
(A) 以 RefSeq 基因注释(chr17:37 760 000–37 940 000)为参照,示意 SHH、TYR 与 MYC 原发 ATRT 中 ERBB2(粉色)位点的 ATAC-seq 与 H3K27Ac ChIP-seq 结果,并标注预测的 ERBB2 及 FANTOM5 图谱增强子轨迹。放大视图 EnhE(增强子元件)与 ERBB2 短转录本相关,并显示与重叠基因 GRB7(蓝色)基因体的相对位置。TYR 与 MYC ATRT 中 EnhE 的开放可及区域与 H3K27Ac 峰图、甲基化探针及选定转录因子结合域(chr17:37 892 000–37 900 000)一并展示。EnhE 内相对低甲基化探针在 MYC/TYR ATRT 中以红色标注(P<0.05)。
(B) IGV 轨迹展示基于 H3K27Ac HiChIP 的 ERBB2 位点环化关系。每条弧代表一个环,y 轴表示支持该相互作用的读对数目。显著接触(FDR<0.05)以彩色显示,淡色表示不显著环。ChIP-seq 匹配的 H3K27Ac 富集峰同时展示,轨迹峰高对应给定基因组区域的读数。ERBB2 启动子远端区域以高 H3K27Ac 水平标记。

图 5 MYC/TYR 细胞系对 EGFR/ERBB2 抑制剂具有显著敏感性
(A–F) ATRT 细胞系接受临床可应用的 EGFR/ERBB2 抑制剂处理的剂量-反应曲线:(A) 达克替尼;(B) AEE-788;(C) 吉非替尼;(D) 阿法替尼;(E) 拉帕替尼;(F) 厄洛替尼。
(G) 以 AlamarBlue 荧光法检测 BT-16 和 CHLA-06 细胞系在递增浓度阿法替尼处理 3 天后的活力。
(H) BT-16 和 CHLA-06 细胞经 100 nM 阿法替尼处理 24 h 后的 Caspase 3/7 活性,以 0.1% DMSO 为对照。
(I) BT-16 和 CHLA-06 细胞系经 100 nM 阿法替尼处理 24 h 后的细胞周期分析,与 DMSO 对照比较。
(J) CHLA-16 和 CHLA-06 细胞系接受梯度浓度阿法替尼(0.0001–1 µM)处理后,Western blot 检测 P-ERBB2(Tyr 1221/1222)、ERBB2、P-AKT(Thr308)、AKT、P-ERK1/2(Thr 202/Tyr204)、ERK1/2 及微管蛋白的表达。

图 6 ERBB2/EGFR 抑制剂阿法替尼在 ATRT 原位小鼠模型中延长存活。
(A) 对携带 BT-16 细胞系异种移植物的 NSG 小鼠每日 25 mg/kg 阿法替尼灌胃 14 天的 Kaplan–Meier 生存曲线:对照组中位存活 47 天,阿法替尼组 56 天,P < 0.001.
(B) BT-16 异种移植物 NSG 小鼠(冠状面)对照组与阿法替尼(25 mg/kg)组的 H&E 染色。
(C) 免疫组化染色检测 AKT Thr 308 磷酸化(P-AKT-Thr308),下方为光密度定量:对照组 (n = 9) 与阿法替尼组 (25 mg/kg, n = 9)。
(D) Ki-67 免疫组化染色,下方为阳性细胞/总细胞比值:对照组 (n = 9) 与阿法替尼组 (25 mg/kg, n = 9)。
(E) 裂解型 Caspase 3 免疫组化染色,下方为阳性细胞/总细胞比值:对照组 (n = 9) 与阿法替尼组 (25 mg/kg, n = 9)。
06、研究结论
本研究提出以 PDGFR 与 ERBB2 靶向酪氨酸激酶抑制剂联合 PI3K/MAPK 通路抑制剂作为 MYC/TYR 亚组 ATRT 的新治疗策略。
07、关于作者
国际儿童神外大咖 James T. Rutka教授

教授是世界神经外科联合会(WFNS)执行委员会&顾问委员会成员之一,发表超过500多篇的文章,在临床上的研究方向以颅内肿瘤为主,对胶质瘤、纤维瘤、颅咽管瘤、室管膜瘤具有多年的临床经验,擅长清醒开颅术、显微手术和被广泛用于治疗恶性脑瘤和癫痫的国际前沿技术激光间质热疗(LITT)技术经验,对于儿童胶质瘤,尤其是高级别胶质瘤开展多项临床试验,其所在的医院加拿大SickKids是国际知名的儿童医院之一。
- 文章标题:【INC国际大咖研究成果】激酶组药物筛选揭示多靶点酪氨酸激酶抑制剂协同作用及靶向治疗非典型畸胎样/横纹肌样瘤的新策略
- 更新时间:2025-08-18 14:55:40
400-029-0925


