James T.Rutka(鲁特卡)教授曾任世界神经外科学院院长,目前是世界神外专业杂志《Journal of Neurosurgery》主编,30多年来深耕儿童神外研究,带领团队不断突破,从脑瘤分子分型、精准治疗、新药治疗、微创治疗,为全球神经外科疑难病患儿带来希望,他发表研究《Preclinical pediatric brain tumor models for immunotherapy:Hurdles and a way forward》(儿童脑肿瘤免疫治疗的临床前模型:障碍与前进的方向),以下是研究简述。
01
PART
研究节选
脑肿瘤是儿童中最常见的实体瘤,也是癌症相关死亡的主要原因。过去几年,儿童中枢神经系统肿瘤的诊断和治疗有所改进。不幸的是,对于许多高级别肿瘤患者,总体预后仍然很差。较低的生存率部分归因于缺乏有效的疗法。免疫检查点抑制剂(ICIs)在成人中的出现和成功,激发了研究这些疗法单独使用或与其他药物联合治疗儿科患者的兴趣。然而,为了改善临床结局,建立和选择相关且稳健的临床前儿科高级别脑肿瘤模型至关重要。在此,我们回顾了在我们开始一项国际合作研究,测试ICIs联合表观遗传修饰剂以增强适应性免疫治疗儿科脑肿瘤时,影响我们模型选择的信息。我们也分享了我们面临的挑战和潜在的解决方案。

癌症免疫治疗及功能依赖关系。根据作用机制,显示了两种主要类型的癌症免疫治疗,并附有每类使用的药物示例。对这些不同疗法的反应取决于几个因素,包括肿瘤内在和外在的生物学决定因素。

PBT免疫治疗临床前小鼠模型的优点与局限性。

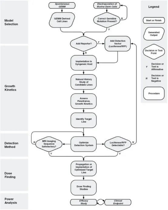
临床前模型决策流程示意图。模型选择可包括来自自发肿瘤或靶向特定构建体的生殖细胞的GEMM系等。在继续之前需要确认突变的存在。根据肿瘤细胞的生成方式,应考虑在同系宿主进行自然史研究前是否添加报告基因(如荧光素酶/RFP)。评估多代小鼠的肿瘤外显率和生长动力学对于建立可预测的模型以供后续研究至关重要。如果存在报告基因,则需要验证肿瘤检测能力;如果考虑使用MRI进行肿瘤监测,则需要优化成像序列。剂量探索研究需要考虑检测方法的时间安排以及可能影响研究结果的额外联合治疗方案。最后,在疗效研究之前,需要进行效能分析,以便获得有意义的、具有统计学显着性的数据,同时最大限度地减少资源浪费。
02
PART
结论与展望
在PBTs中实施免疫治疗是一个新兴领域,取决于对免疫系统、肿瘤生物学和TME的深入理解。已经产生并正在使用临床前PBT模型,目的是将动物模型中有效的疗法转化为人类临床试验。这些模型各有其优缺点。认识到每种模型在临床路径中的定位至关重要。前期投入资源严格开发临床前模型,增加了产生对推动临床开发决策有用的数据的可能性。
03
PART
关于作者

- 文章标题:【INC国际大咖研究成果】儿童脑肿瘤免疫治疗的临床前模型:障碍与前进的方向
- 更新时间:2025-10-26 15:00:00
400-029-0925



