INC国际儿童脑瘤大咖、世界神经外科联合会(WFNS)执行委员会&顾问委员会成员之一的James T. Rutka教授发表研究《Spatial heterogeneity in medulloblastoma》(髓母细胞瘤的空间异质性),以下是研究简述。

01. 摘要
在单一患者肿瘤的物理分离活检样本中,转录和遗传标志物的空间异质性给生物标志物的识别以及针对整个肿瘤的有效靶向治疗的开发带来了重大障碍。我们通过结合转录组和基因组分析,研究了35例接受多区域活检的患者的空间异质性数据。研究发现,髓母细胞瘤(但非恶性胶质瘤)展现出空间上相对均一的转录组,这使得能够从单一活检样本中准确对肿瘤进行分子分型。相反,在髓母细胞瘤、恶性胶质瘤和肾细胞癌中,影响适合靶向治疗基因的体细胞突变显示出高度的空间异质性。在单一髓母细胞瘤活检样本中发现的可干预靶点,在整个肿瘤中很少是克隆性的,这对针对单一靶点的单药治疗的有效性提出了质疑。针对髓母细胞瘤的靶向治疗临床试验应首先确认目标突变在空间上的普遍存在性。
02. 研究对象与样本
本研究收集了35例肿瘤(9例原发性髓母细胞瘤、16例高级别胶质瘤(HGG)(其中10例仅有基因表达数据)和10例肾癌)的多区域肿瘤活检样本和临床数据;所有 cases with exome sequencing 均纳入外周血样本作为生殖系(GL)对照。对于未发表病例的多区域活检,尽可能模拟已发表病例的样本制备条件,在肿瘤切除术中直接获取。髓母细胞瘤与胶质母细胞瘤的大小相近,平均直径为8-12厘米;由外科医生尽可能在不同部位取活检。由于肾癌位于腹部,其体积可能更大。所有患者材料和临床信息均在获得知情同意后收集,并经各参与机构的伦理审查委员会批准。DNA和RNA的提取方法如前所述。使用2100生物分析仪(Agilent Technologies, Santa Clara, CA)评估RNA质量,仅RNA完整性数字≥7的高质量RNA样本被纳入后续研究。
03. 结论与讨论

图1 髓母细胞瘤(但非胶质母细胞瘤)显示出可靠的基于转录组的亚组预测。(a)利用 1000 个高 SD 转录本的无监督层次聚类(HCL)分析显示,8 个多区域髓母细胞瘤(MB)样本与单个活检样本(n=334)相结合时,匹配的多区域 MB 样本在各亚组中紧密聚集。(b)箱线图显示 MB、HGG 和 RCC 在肿瘤内和肿瘤间的前 2000 个 SD 转录本值。(c)使用 22 个 MB 亚组标记基因的主成分分析(PCA)证实了肿瘤内转录异质性程度低,以 MB3 为例。MB3 的多区域活检编号已标出,PCA 分析了通过 NanoString 分析的 103 个单个活检样本。(d)点图显示 MB3 所有多区域活检中标记基因表达高度相似。(e)图示基于预测性微阵列分析(PAM)结果的胶质母细胞瘤(GBM)亚型和 MB 亚组预测。MB3 的 SHH 亚组归属(用 * 标记)是根据 NanoString 结果推断的。虚线圆圈表示预测置信度 <100% 的活检样本。

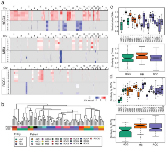
图2 所有肿瘤实体中体细胞异常的可变肿瘤内异质性。全基因组拷贝数异常分析未能重现基于表达的空间均质性 MBs。(a) 显示了每个活检样本中三个个体患者的基因组中的获得(红色)或缺失(蓝色)的拷贝数片段。(b) 所有肿瘤的个体活检样本的拷贝数片段的无监督层次聚类(HCL)显示了队列中所有肿瘤的个体活检样本的紧密聚集。通过拷贝数异常(c)或单核苷酸变异(d)测量的肿瘤内异质性,无论是在个体患者(上图)还是按实体总结(下图)都显示所有实体的肿瘤范围从高空间相似性(例如 HGG3、MB2)到低(例如 HGG1、RCC3)。相似性测量为所有肿瘤匹配活检样本对之间的二进制距离。

图3 克隆谱系的空间混杂。(a) 一个具有四种克隆谱系(蓝色、绿色、粉色、紫色)的肿瘤示例漫画,这些克隆谱系在空间上分散,展示了如何利用三次活检的数据构建典型的活检水平的系统发育树以及反映三种检测到的遗传谱系混杂的亚群水平树。分支末端根据活检编号着色,并根据活检编号(1、2、3…)和克隆谱系(a、b、c…)进行标记。分支颜色对应细胞基因型;黑色方块表示主要细胞谱系(活检中超过70%的肿瘤细胞,按最大可检测群体缩放)。请注意,活检数量可能不足以“发现”所有不同的克隆谱系(例如紫色克隆)。(b) 三个代表性肿瘤的活检水平树;MB7、HGG2 和 RCC7.(c) 亚群水平树显示某些细胞谱系与其它活检中的谱系具有较高相似性,表明存在空间混杂(例如 MB7 活检 1、2、3;RCC7 活检 4)。相反,某些活检包含 >1 种不同的谱系(例如 HGG2 活检 5)。(d) 显示了与拷贝数异常(CNA)相关的突变的变体等位基因频率(VAF)。VAF 散点图具有平滑的颜色密度;黑色点表示单个突变。如果 CNA 事件(黑色三角形)出现在任一区域或被共享,则会显示(带有一些抖动)。

图4 遗传上不同的克隆谱系在空间分离的活检样本之间产生开启/关闭突变模式。(a) 非同义突变被分为5类:在所有活检样本中均为克隆性的(克隆);在部分活检样本中为克隆性,在其他活检样本中为亚克隆性的(克隆/亚克隆);在部分活检样本中为克隆性,而在其他活检样本中完全缺失(克隆/缺失);在部分活检样本中为克隆性,在其他活检样本中为亚克隆性,在其他活检样本中缺失(克隆/亚克隆/缺失);以及从未被检测为克隆性的(非克隆)。上图:最有利的临床场景示意图,其中大多数突变在所有活检样本中均为克隆性(左),以及突变在部分活检样本中为克隆性但在其他活检样本中缺失的最糟糕场景(右)。下图:突变模式遵循跨肿瘤类型的最糟糕场景。径向图上的肿瘤特异性多边形表示每种肿瘤在5个轴上的突变比例,多边形中心用黑点标记。(b) 当考虑克隆性和亚克隆性或仅克隆性驱动事件时,条形图显示在给定肿瘤的所有活检样本中发现的驱动突变/插入缺失(上图)或拷贝数异常(CNA)(下图)的比例。条形图上方显示绝对数值。

图5 肿瘤实体间遗传异质性的定量分析。 (a) 考虑到在所有活检样本中识别出的突变基因(来自可干预靶标列表),单个肿瘤平均需要 5 次活检才能有 80% 的可能性恢复已知突变基因的 80%(上图)。至少需要 2 次活检才能有 50% 的可能性恢复 50% 的突变基因(下图)。小点:单个样本;大点:肿瘤实体中位数。 (b) 正确推断整个肿瘤中突变频率的可能性取决于所取活检样本的数量,以及肿瘤的遗传同质性是高还是低。脑肿瘤频率预测的准确性呈现出双峰模式,遗传变异低的肿瘤即使活检次数少,准确性(>0.6)也较高,而遗传变异高的肿瘤需要至少 5 次活检才能达到相同的置信度(HGG 和 MB 面板)。RCC 肿瘤还表现出一种中间模式。准确性衡量标准是在选定的活检样本中观察到的基因频率与所有活检样本中已知频率的接近程度(在 10% 以内)。线条表示对每个肿瘤的点进行的局部加权平滑拟合(Loess),带有 95% 置信区间(灰色轮廓)。 (c) 考虑随机选择 2 个活检样本,使用在两个活检样本中均存在的突变基因(来自可干预靶标列表)的比例对患者进行排序。遗传异质性肿瘤患者的中位值 <0.2.点代表每名患者所有可能活检对的中位值。

图 6 髓母细胞瘤(MB)复发时的遗传异质性大大超过空间异质性。 (a) 髓母细胞瘤样本中,治疗前与治疗后活检样本的遗传一致性比初始的遗传空间异质性低一个数量级(p<10−16;Welch 两样本 t 检验;n=14 对原发 - 复发样本;n=158 次空间比较来自 7 个肿瘤)。我们队列中的高级别胶质瘤(HGG)肿瘤在空间异质性的总体分布上表现出相似性(n=4 个肿瘤的 92 次比较),与低级别胶质瘤(LGG)向 HGG 转化后低的一致性相比并无显著不同(n=23 对胶质瘤原发 - 复发样本,Johnson 等,2014 年)。1 例 LGG 复发为 HGG 的病例中,治疗后的遗传一致性值与髓母细胞瘤相当(p<10−4;Welch 两样本 t 检验;n=12 对原发 - 复发比较来自患者 1732;n=9 次空间比较)。一致性通过两个活检样本中共同存在的克隆性体细胞突变的比例来衡量,相对于两个样本中克隆性体细胞突变的总数。宽豆形图显示了具有相似 y 值的测量数量,展示了数据分布。细水平线表示单独的观察值;具有相同值的多次观察被组合在一起形成更宽的线;粗水平黑条表示平均值。 (b) 在当前临床试验中的免疫疗法靶标基因的多区域活检中观察到低表达方差,这表明具有高遗传空间异质性的肿瘤可能对 CAR T 细胞疗法或抗体疗法反应良好。绿点标记了目标基因在单独活检样本中的表达;长水平线:每肿瘤的中位表达量;上下短水平线:每肿瘤表达量的第 25 和第 75 百分位数。
04. 关于作者
国际儿童脑肿瘤大咖 James T. Rutka教授

教授是世界神经外科联合会(WFNS)执行委员会&顾问委员会成员之一,发表超过500多篇的文章,在临床上的研究方向以颅内肿瘤为主,对胶质瘤、纤维瘤、颅咽管瘤、室管膜瘤具有多年的临床经验,擅长清醒开颅术、显微手术和被广泛用于治疗恶性脑瘤和癫痫的国际前沿技术激光间质热疗(LITT)技术经验,对于儿童胶质瘤,尤其是高级别胶质瘤开展多项临床试验,其所在的医院加拿大SickKids是国际知名的儿童医院之一。
- 文章标题:【INC国际大咖研究成果】髓母细胞瘤的空间异质性
- 更新时间:2025-06-17 17:20:38
400-029-0925




