当CT或MRI报告显示 颞叶内侧团块状高密度影,增强后环形强化 ,患者和医生都面临关键抉择: 是感染性的脑脓肿,还是肿瘤? 这种影像表现如同大脑发出的加密信号,需要多维度破译。 影像背后的科学逻辑 环形强化机制 脑脓肿: 新生血管穿透脓肿包膜,造影剂渗出形成光滑亮环,中心脓液无强化。 肿...
当CT或MRI报告显示“颞叶内侧团块状高密度影,增强后环形强化”,患者和医生都面临关键抉择:是感染性的脑脓肿,还是肿瘤?这种影像表现如同大脑发出的加密信号,需要多维度破译。
影像背后的科学逻辑
环形强化机制
脑脓肿:新生血管穿透脓肿包膜,造影剂渗出形成光滑“亮环”,中心脓液无强化。
肿瘤:坏死核心无血供,边缘癌细胞刺激异常血管增生,强化环常呈“毛刺状”。
数据支持:《Radiology》2023年研究指出,脓肿环壁均匀度(厚度差<1mm)的鉴别准确率达89.6%。

关键影像细节对比

临床实例:一名鼻窦炎患者头痛发热,MRI显示右颞叶环形强化灶伴ADC值480.穿刺抽出10ml脓液,培养为链球菌——印证了“感染史+DWI受限”的诊断价值。
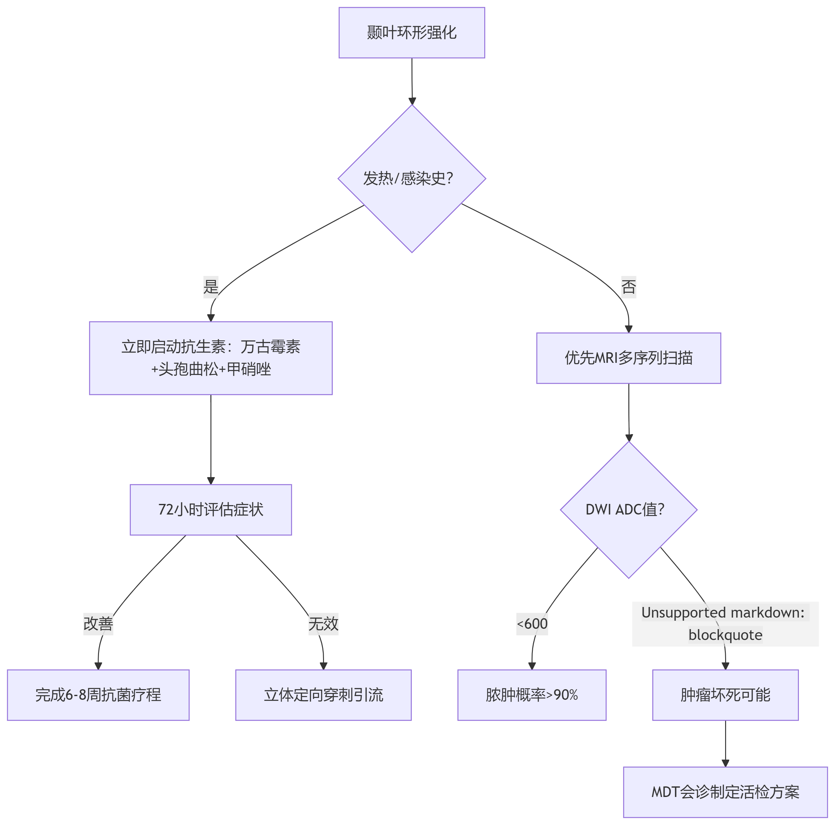
四步锁定诊断核心
1. 病史挖细节
脑脓肿:近期感染(中耳炎/肺炎)、免疫低下、发热寒战(发生率78%)。
肿瘤:隐匿进展、无全身症状,转移瘤常有肺癌/乳腺癌病史。
2. 症状看组合
颞叶病变三联征:语言障碍(优势半球)、癫痫(复杂部分性发作)、精神行为异常。
脓肿更易伴脑膜刺激征(颈强直+呕吐)。
3. 影像多模态验证
DWI:ADC值<600支持脓肿(特异性93.5%)。
灌注成像:脓肿壁低血流量(rCBV<1.0),肿瘤壁高灌注(rCBV>2.5)。
双轨征:脓肿包膜分层强化(阳性率87.4%)。
4. 实验室协同
脓肿:白细胞↑、CRP>50mg/L、PCT>0.5ng/ml。
谨慎腰穿:仅当无颅高压时进行,脑脊液白细胞>1000/μL支持感染。
急诊处置决策树
手术干预红线
-
脓肿直径>2.5cm(脑疝风险↑3.2倍)
-
占位效应致脑室变形
-
抗感染72小时无效
三大陷阱识别
假性脓肿
脱髓鞘假瘤:开环状(马蹄形)强化,激素治疗有效。
脑梗死:环形强化出现于亚急性期(2-4周),ADC值正常化。
不典型感染
真菌脓肿:见于免疫抑制者,强化壁厚薄不均(如曲霉菌)。
结核瘤:结节状强化伴钙化,T2WI中心低信号。
肿瘤伪装
胶质母细胞瘤:15%呈光滑环形强化,但MRS显示胆碱/NAA比值>2.0.
转移性鳞癌:坏死区ADC值可<800.需结合原发灶病史。
警示案例:60岁男性“典型脓肿影像”但无感染征象,活检确诊为坏死性转移癌——强调病理才是金标准。
治疗策略分水岭
脑脓肿
药物治疗:药敏指导的抗生素静脉滴注≥6周,监测CRP及影像。
微创引流:立体定向抽脓+脓腔灌洗(成功率>85%)。
禁忌:避免早期使用激素(除非脑疝风险)。
颅内肿瘤
胶质瘤:最大范围安全切除→同步放化疗(替莫唑胺)。
转移瘤:单发灶首选手术或伽玛刀,多发灶考虑免疫/靶向治疗。
分子诊断:IDH突变、1p/19q共缺失指导预后。
关键临床六问
Q1:环形强化=脑脓肿?
概率约70%!但需排查:转移瘤(31.7%)、胶质瘤(22.4%)、脱髓鞘假瘤(9.1%)。
Q2:DWI高信号能否确诊?
必须结合ADC值:
-
ADC<600:脓肿(PPV 93.5%)
-
ADC>1000:肿瘤坏死
-
600-1000:48小时复查+灌注成像
Q3:穿刺会导致感染扩散?
风险<2%,关键预防:
① 导航规划避开血管区
② 灌洗压力<20kPa
③ 术后鞘内注射抗生素
结语
颞叶环形强化病灶的诊断,需融合“临床病史-影像细节-实验室数据”三角验证。当技术遭遇不确定性时,《Neurosurgery》的箴言值得铭记:“在显微镜打开之前,医生的眼睛是最好的诊断工具。” 保持对每个症状的追问、对每张片子的敬畏,才是穿越诊断迷雾的终极导航。
提示:本文内容来自网络用户投稿,仅供参考,不做为诊断依据,任何关于疾病的建议都不能替代执业医师的诊断。请以医生诊断为准,不代表本站同意其说法,请谨慎参阅,本站不承担由此引起的任何法律责任。
- 文章标题:颞叶内侧团块状高密度影,增强后环形强化,提示脑脓肿或肿瘤
- 更新时间:2025-07-06 22:30:07
-
当影像报告提示额叶皮层下见囊性肿块,壁上有结节,考虑毛细胞型星形细胞瘤时,这组...
2025-07-02 13:44:22
-
当影像学报告显示功能区附近见团块状高密度影,周围水肿,脑出血伴肿瘤可能时,患者...
2025-07-01 17:01:50
-
头颅影像学检查中发现的颞叶白质内片状低密度影,增强后无强化是中枢神经系统疾病的...
2025-06-26 09:41:30
-
单侧太阳穴附近疼痛是一种常见的躯体不适,可单独出现或伴随其他症状,其背后的原因...
2025-06-20 09:54:37
-
例如,良性肿瘤、恶性肿瘤、囊肿等都可以引起此类病变的发生。良性肿瘤如脑膜瘤、神...
2025-04-17 16:00:24
-
右侧颞叶转移瘤是一种少见的颅内肿瘤,通常由恶性肿瘤转移到右侧颞叶引起。这种肿瘤...
2024-05-09 15:45:11
-
右侧颞叶海绵状血管瘤可能是什么?右侧颞叶海绵状血管瘤是一种少见但严重的血管疾病...
2023-10-07 16:46:24
-
蝶骨嵴内侧脑膜瘤后遗症 蝶骨脊脑膜瘤的后遗症要结合实际情况来判定。有些患者手术...
2023-04-20 16:05:53
-
颞叶海绵状血管瘤症状,要紧吗?颞叶海绵状血管瘤是一种相对较少见的血管疾病,主要...
2023-10-07 16:10:52
-
颞叶转移瘤是一种少见的颅内肿瘤,通常由恶性肿瘤转移到颞叶引起。这种肿瘤的治疗方...
2024-05-09 15:21:09
-
左侧颞顶脑膜瘤(meningioma)是一种发源于大脑膜的肿瘤,尽管这些肿瘤通常生长缓慢且...
2024-12-27 09:55:05
-
颞叶转移瘤是一种少见的颅内肿瘤,通常由恶性肿瘤转移到颞叶引起。手术治疗是颞叶转...
2024-05-10 14:35:04
-
颞叶瘤是一种常见的脑部疾病,其特征是出现在颞叶区域的肿瘤。许多患者对该病的性质...
2024-10-21 14:30:27
-
良性肿瘤通常生长缓慢,而恶性肿瘤则迅速扩展,且对周围组织造成更大的破坏。当占位...
2025-04-16 16:17:13
-
右侧颞叶脑膜瘤是一种常见的脑部肿瘤,通常发生在颞叶部位。虽然颞叶脑膜瘤是一种相...
2024-05-13 16:28:53
-
颞叶转移瘤是一种少见的颅内肿瘤,通常由恶性肿瘤转移到颞叶引起。这种肿瘤在晚期阶...
2024-05-09 15:10:21
-
颞叶海绵状血管瘤要紧吗?怎么治疗?颞叶海绵状血管瘤是一种较为常见的脑内血管病变...
2023-10-07 15:51:04
-
颞叶转移瘤是一种严重的恶性肿瘤,其严重程度和能否治好取决于多种因素,如肿瘤的分...
2024-05-11 16:40:28
-
颞叶脑膜瘤是一种常见的脑部肿瘤,通常发生在颞叶部位。这种肿瘤通常是由脑膜细胞异...
2024-05-13 16:18:21
-
颞叶脑膜瘤是否严重以及能否治好,主要取决于肿瘤的性质、大小、位置以及患者的身体...
2024-05-14 15:03:54
-
此外,骨髓瘤和其他血液系统恶性肿瘤也可能影响骨组织,导致相应的病变。如果影像学...
2025-04-17 15:55:42
-
颞叶海绵状血管瘤症状?怎么治疗?颞叶海绵状血管瘤是一种少见的神经血管疾病,它发...
2023-10-07 15:56:04
-
颞叶脑膜瘤手术后遗症主要包括以下几个方面: 1.头痛:手术后,患者可能会出现头痛的...
2024-05-14 15:07:53
-
脊椎海绵状血管瘤严重吗?右颞叶海绵状血管瘤外伤?脊椎海绵状血管瘤和右颞叶海绵状...
2024-10-12 09:38:55
-
右侧颞叶海绵状血管瘤是一种常见的脑部血管病变,其本质是一组不正常扩张的血管。在...
2024-10-23 14:10:49