脑肿瘤是儿童中较为常见的实体瘤,也是癌症相关死亡的主要原因。过去几年,儿童中枢神经系统肿瘤的诊断和治疗有所改进,不幸的是,对于许多高级别脑瘤患儿,总体预后仍然很差,这部分归因于缺乏有效的疗法。
免疫检查点抑制剂(ICIs)在成人中的出现和成功,激发了研究这些疗法治疗儿童患者的希望。但是,进展却不如人意。如今,儿童脑肿瘤治疗领域正面临着一个令人困惑的谜题:为何在其他肿瘤中屡建奇功的免疫治疗,对恶性胶质瘤却频频失效?
免疫治疗
免疫治疗(Immunotherapy)是一种利用机体自身免疫系统来识别并攻击肿瘤细胞的治疗方法。它通过激活或增强免疫系统功能,提高免疫细胞的抗肿瘤活性,从而抑制或消除癌细胞,儿童脑瘤的免疫治疗主要包括:
01
检查点抑制剂(ICIs)
检查点抑制剂是一类靶向免疫系统中用于调节免疫反应的分子药物,例如PD-1/PD-L1抗体和CTLA-4抗体。然而,由于脑瘤微环境(TME)可能会阻挡这些药物的效果,它们在脑瘤中的应用仍然受到限制。
02
CAR-T细胞疗法
CAR-T细胞疗法是一种创新的免疫治疗方式,它涉及到提取患者体内的T细胞,然后在实验室对其进行遗传改造,使这些细胞表达针对特定抗原的嵌合抗原受体(CAR)。这些经过改造的T细胞随后会被重新注入患者体内,以识别并攻击具有该抗原的肿瘤细胞。
03
过继性细胞疗法(ACT)
过继性细胞疗法涉及使用在体外扩增的效应T细胞(如CTLs和TILs)输注回患者体内。这些效应T细胞已被训练识别特定的肿瘤抗原,在回输后继续增殖,并对肿瘤细胞发起攻击。
04
疫苗疗法
肿瘤疫苗通过刺激患者的免疫系统对肿瘤抗原产生响应。这些疫苗可能包含肿瘤特异性抗原或其衍生物,接种后可以引导免疫系统对肿瘤细胞发起攻击。
肿瘤微环境中的“双面间谍”
免疫治疗的出现标志着肿瘤治疗领域的深刻变革,然而,由于肿瘤免疫微环境的复杂性及免疫逃逸机制的多样性,现有疗法仍无法完全满足临床需求。

2025年2月,一篇发表于《Nature》的研究“Programs,origins and immunomodulatory functions of myeloid cells in glioma”对此提供了部分解释。研究人员发现,胶质瘤微环境中潜藏着一群“双面间谍”:占据肿瘤半壁江山的髓系细胞,竟携带四套截然不同的基因程序——系统性炎症程序(IL1B/TNF)、小胶质特异性炎症程序(CXCR4/PDK4)、补体抑制程序(C1QA/CD163)和清道夫抑制程序(MRC1/LYVE1)。它们在促癌与抗癌之间反复横跳,甚至可以将常用激素药物转化为免疫抑制的“帮凶”。
这项研究不仅解开了胶质瘤免疫治疗失效的谜团,更提出了“靶向细胞程序而非类型”的治疗新范式——在未来的精准医疗蓝图中,医生或将通过检测脑脊液中的C1QB蛋白,预判患者对免疫治疗的响应,并组合表观遗传药物重新编程肿瘤微环境。
免疫治疗的临床前模型
James T.Rutka(鲁特卡)教授在研究《Preclinical pediatric brain tumor models for immunotherapy:Hurdles and a way forward》中提出,为了改善脑瘤患儿的临床结局,建立和选择相关且稳健的临床前儿科高级别脑肿瘤模型至关重要。
对此,鲁特卡教授根据免疫治疗的作用机制,提出了两种主要类型的肿瘤免疫治疗,并附有每类使用的药物示例。对这些不同疗法的反应取决于几个因素,包括肿瘤内在和外在的生物学决定因素。

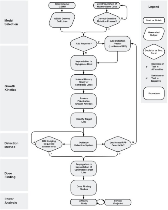
此外,研究还形成了临床前模型决策流程示意图。首先需要确认突变的存在。根据肿瘤细胞的生成方式,应考虑在同系宿主进行自然史研究前是否添加报告基因(如荧光素酶/RFP)。评估多代小鼠的肿瘤外显率和生长动力学对于建立可预测的模型以供后续研究至关重要。
如果存在报告基因,则需要验证肿瘤检测能力;如果考虑使用MRI进行肿瘤监测,则需要优化成像序列。剂量探索研究需要考虑检测方法的时间安排以及可能影响研究结果的额外联合治疗方案。最后,在疗效研究之前,需要进行效能分析,以便获得有意义的、具有统计学显著性的数据,同时最大限度地减少资源浪费。

前期投入资源严格开发临床前模型,增加了产生对推动临床开发决策有用的数据的可能性。
内容来源:Miller TE,El Farran CA,Couturier CP,Chen Z,D'Antonio JP,Verga J,Villanueva MA,Gonzalez Castro LN,Tong YE,Saadi TA,Chiocca AN,Zhang Y,Fischer DS,Heiland DH,Guerriero JL,Petrecca K,Suva ML,Shalek AK,Bernstein BE.Programs,origins and immunomodulatory functions of myeloid cells in glioma.Nature.2025 Feb 26.
Mishra DK,Popovski D,Morris SM,Bondoc A,Senthil Kumar S,Girard EJ,Rutka J,Fouladi M,Huang A,Olson JM,Drissi R.Preclinical pediatric brain tumor models for immunotherapy:Hurdles and a way forward.Neuro Oncol.2024 Feb 2;26(2):226-235.
- 文章标题:免疫治疗如何对抗儿童高级别脑瘤?新进展来了!
- 更新时间:2025-11-10 17:35:48
400-029-0925




